最新2025大学排名百强榜:清华北大浙大稳居前三 2025年全国高校100强排行榜:聊到全国高校的江湖地位,每年大家最关心的,无非是哪所学校能站在金字塔尖,哪些学校稳扎稳打守住梯队,又有哪些“双非”院校能杀出重围实现逆袭。... yuanxunjie2026-04-15
最新2026全球国际化大学排名发布,港校包揽前三,多国名校上榜 同时,英国、美国、澳大利亚、加拿大、新加坡等热门留学地顶尖名校同样表现突出! 麻省理工学院(第33)、哈佛大学(第45)、加州理工学院(第50)、斯坦福大学(第54)等名校... yuanxunjie2026-04-15
最新冬奥会如何带动京津冀发展?看懂三个经济效应 中新经纬2月8日电 题:冬奥会将促进京津冀协同发展作者 付一夫 星图金融研究院高级研究员2022年北京冬奥会佳绩不断,举国上下为之振奋。不论是冬奥会或是夏奥会... yuanxunjie2026-04-15
最新3分200元没了!2026严查违章扣分,教你守住驾照12分 最近,好多车友都在问我,2026年交管新规开始实施后,违章扣分是不是变得更严格了?答案很确定:没错。不管是成都交警正在进行的“靖路2026”专项行动... yuanxunjie2026-04-15
最新流感疫情爆发:乙流来袭,孩子最易中招 (来源:蓝鲸新闻)据上观新闻,根据中国疾控中心近期发布的全国急性呼吸道传染病哨点监测情况,全国流感病毒检测阳性率连续3周上升。最新一期监测情况显示:2026年3月30日—4月5日... yuanxunjie2026-04-15
最新普通人该怎么看懂疫情数据:从流感攀升和蚊子升级说起 此时此刻,好多人在查看疫情数据之际极易陷入困惑,仅仅关注每日新增的数目,然而却不清楚其背后究竟蕴含着怎样的意义。事实上,疫情数据并非毫无温度的统计... yuanxunjie2026-04-15
最新冬奥会场馆建设用了哪些黑科技?冰丝带水立方变身揭秘 战友们、网友们,大家好,今天是2月21日,星期一。欢迎收看今天的军报每天读。第二十四届冬季奥林匹克运动会闭幕式20日晚在国家体育场隆重举行。... yuanxunjie2026-04-15
最新冬奥会影响力:算清大账,冰雪运动短板变引擎 张家口的冰雪运动产业升级已成效显著,冬奥会对于北方其他区域尤其是下一步的东北三省冰雪体育运动产业的直接拉动,不止在运动场馆基础设施建设、冰雪运动设备的技术、工艺升级... yuanxunjie2026-04-15
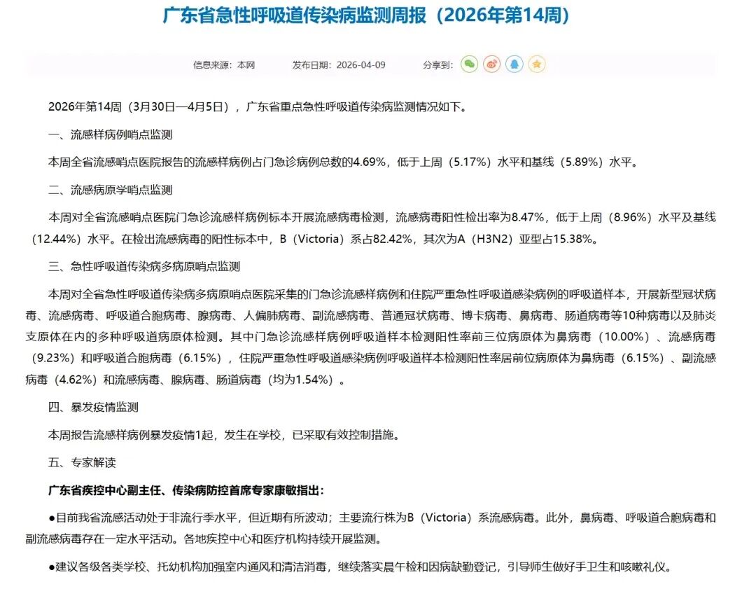
最新2026年3月30日—4月5日广东流感样病例暴发疫情相关情况 据广东省疾病预防控制中心消息3月30日—4月5日广东报告流感样病例暴发疫情1起发生在学校已采取有效控制措施广东省急性呼吸道传染病监测周报(2026年第14周) 2026年第14周... yuanxunjie2026-04-15